New branch format option: "Tree upwards"
Voting Open
It is possible to select the formatting "organigram upwards". Is this also possible for the "tree upwards"? If not, this would be a useful feature for my application.
Thanks in advance for your help.
I like this idea
You can already make tree upwards via the timeline design
In fact you can go anywhere you like.
Just click the plus sign for the direction
You can already make tree upwards via the timeline design
In fact you can go anywhere you like.
Just click the plus sign for the direction
Thank you Ary for sharing your knowledge with me.
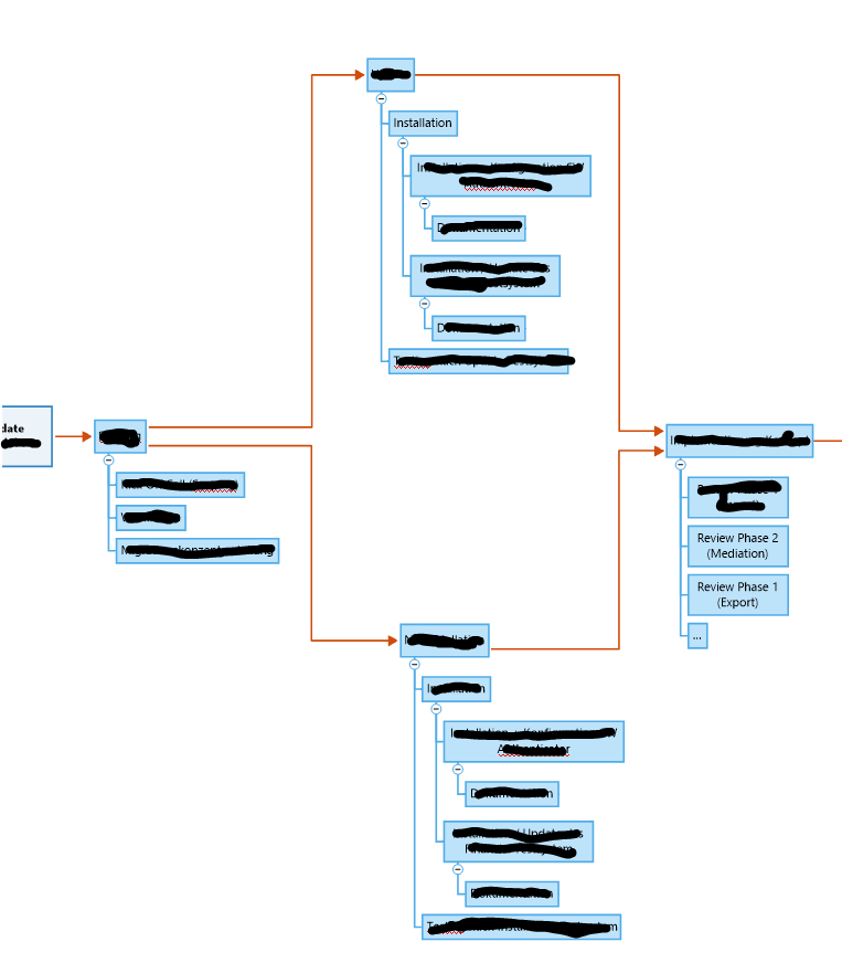
I often use the diagrams with several branches (decisions) that then converge again. And I have not yet found out whether this works with the timeline...
Thank you Ary for sharing your knowledge with me.
I often use the diagrams with several branches (decisions) that then converge again. And I have not yet found out whether this works with the timeline...
If you use (decisions) that then converge again you maybe want to use the flowcharts.
They are designed to support processes where decisisons lead to next steps and maybe convert to another.
If you use (decisions) that then converge again you maybe want to use the flowcharts.
They are designed to support processes where decisisons lead to next steps and maybe convert to another.
---